SH-WIC5000水质在线离子色谱仪是一款全自动化的智能在线离子色谱仪,可实现对水样品中阴阳离子的实时原位点检测设备通过在线前处理系统去除待测样品中的有机杂质、固体微粒,完成连续自动取样、连续样品处理、自动数据处理,并24小时连续向总部或服务器上传实时监测数据。全塑化流路系统、双抑制模式、全天候连续运行、远程控制、远程数据传输等功能,使得水质在线离子色谱仪拥有完善、先进的解决能力,同时为用户带来自动化、智能化以及人性化的仪器应用体验。本设备可对自来水、地表水、电厂循环水、地震、石油勘探、企业生产用水等水样中常规无机阴阳离子监测提供全套解决方案。
功能优势
1:双通道同时检测,阴阳离子双通道同时检测水样中的阴阳离子;
2:样品自动实时采集:可定时自动进行样品测试,自动取样、自动样品处理、自动进样、自动数据处理和传输;
3:设备自动维护: 设备定时进行状态自检,自动清洗,断电UPS电源与市电自主切换;
4:自动数据校准功能 定时进样标准品测试校正曲线,保证测试数据真实有效;
5:检测性能可靠: 色谱柱、检测器双恒温,高灵敏度的双极电导检测器,数据稳定可靠;
6:远程数据传输:可通过无线/有限两种方式连接网络,将数据上传至总部或服务器备份留存;
7:淋洗液发生技术,通入纯水即可在线产生所需浓度的淋洗液;
8:专用智能色谱工作站:图标式操作界面,参数设定、数据观察直观便捷,运行中状态实时监控,数据处理准确可靠;
部件介绍
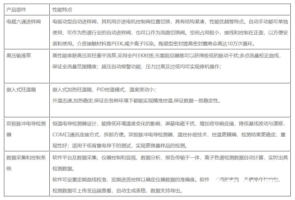
1:抑制器(自再生电解微膜抑制器)
抑制器是利用电极水解水生产H+和OH-,并且在电场和离子交换膜的共同作用下,实现离子定向迁移和交换,完成抑制作用。通过抑制器的抑制作用,可以降低背景电导;提高待测离子的灵敏度,使样品中"反离子"进入废液。
阴离子抑制功能:可兼容碳酸盐、氢氧化物体系等所有常见阴离子体系;阳离子抑制功能硝酸、甲烷磺酸等体系先进的连续自再生微膜电抑制技术,不需额外的再生液;高抑制容量,低背景电导;低噪声,稳定性好,数据准确;
抗污染,耐压高,寿命长;兼容100%有机溶剂;可匹配国产及进口等多款同类型离子色谱产品;信号线采用航空接口连接,拆装方便;
耐压高,在高达6MPa的情况下无泄漏;在2MPa时正常运行,提高了联用检测技术及柱切换技术的兼容性;
2:色谱分离系统
盛瀚公司是国内唯一批量化生产的离子色谱柱厂家;自主研发的阴、阳离子色谱柱,柱效高、性能稳定;耐压高,兼容100%反相有机溶剂;细管径色谱柱,流量更小,同样的淋洗液瓶可以增加一倍以上的使用时间。优异的性能、稳固的高聚物固定相;完整的批次追踪和重现性;通用性较强,可广泛适用于国产和进口品牌离子色谱仪。
3:淋洗液发生器
淋洗液发生器是新一代免试剂离子色谱仪核心技术,该仪器实现了只通入纯水即可在线生成所需浓度淋洗液的功能,免除了人工配制淋洗液等耗时操作,大大提高分析的自动化程度,避免由于人为因素造成的测试误差。同时智能化的控制方式可以实现淋洗液浓度的自定义设置,可实现以往等度泵无法完成的复杂样品的梯度洗脱分离操作,进一步提高了分析的准确性。
4:低温标液存储单元
仪器内置低温标液存储单元,存储系列浓度的阴阳离子标准溶液,可根据需求设定时间间隔,自动进行标准曲线的测试和校准。低温恒湿环境保证标液长期不变质,一次更换标液,可持续使用60天。
5:进样系统
根据不同环境可配置不同取样器,完成压力条件和无压力条件下的取样。取样频率可以根据实际需求设置。样品经过过滤、稀释、去除杂质等操作进入离子色谱仪。
6:低温标液存储单元
仪器内置低温标液存储单元,存储系列浓度的阴阳离子标准溶液,可根据需求设定时间间隔,自动进行标准曲线的测试和校准。低温恒湿环境保证标液长期不变质,一次更换标液,可持续使用60天.
离子色谱仪通用部件介绍




